1.序言
常規的維護和出現故障后及時的糾正措施是保證超濾系統長期的高性能穩定運行的關鍵。日常維護包括按要求的正常的數據記錄和常規的預防維護保養。正常地記錄運行數據并對系統性能進行標準化處理,對盡早發現潛在問題十分必要,它包括對所有的儀表進行正確的校正。
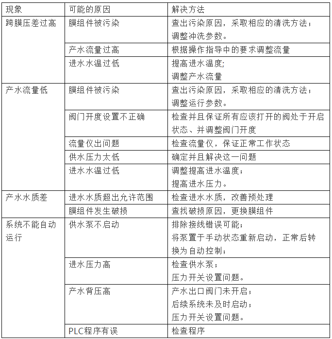
產水量的下降或者跨膜壓差的上升是超濾系統中最常見的故障,由于膜組件發生破損而帶來產水水質變差是另一類典型的故障。如果產水量較平緩的下降或者跨膜壓差較平緩的上升,表明系統存在正常的污堵,可以通過氣擦洗輔助反洗和化學加強反洗,以及恰當的定期化學清洗來解決。快速或突然的性能下降表明系統有缺陷或誤操作,或者通過定期化學清洗仍然無法解決的污堵,盡早采取相應的糾正措施十分必要。
2. 日常維護
超濾系統的重要的日常維護包括:
1)壓力表
按期校準,必要時及時調整。
2)離心泵
定期檢查泵的溫度,同時檢查泵的墊圈以及其它防止泵泄漏的結構。
3)流量儀表
每三個月校正一次。
4)自動閥門
每月檢查一次,同時檢查閥體是否有泄漏,開關信號反饋裝置是否正常。
5)超濾膜裝置
按常規要求檢查進水水質;同時檢測超濾裝置的產水量和運行壓力;按常規檢查膜組件的泄漏情況,一旦發現立即維護。
警告:有關電方面的操作,必須由經過培訓并且取得資格證書的專業人員來進行。
3. 故障排除
最常見的超濾系統故障有以下幾種:
? 跨膜壓差過高
? 產水流量低
? 產水水質差
導致超濾系統故障的原因,可能來自于超濾系統本身,也可能來自于預處理系統、加藥系統、電儀系統和或者控制系統等,根據超濾系統出現故障類型和位置,通常可以確定故障的起因,針對不同的原因可以采取對應的糾正措施進行排除。
本故障排除指南所提供的信息對您解決解決故障有所幫助,您還應該根據您以往的經驗確認本節信息對您特定系統的適應性。



中文版
English

